您的瀏覽器不支援JavaScript功能,若網頁功能無法正常使用時,請開啟瀏覽器JavaScript狀態。
跳到主要內容區塊
:::
全站搜尋
回首頁
網站導覽
常見問答
English
署長信箱
RSS
A-
A
A+
全站搜尋
全站搜尋
熱門關鍵字:
全站搜尋
全站搜尋
關於漁業署
機關沿革
署徽故事
署長簡介
歷任首長
業務職掌
聯絡資訊
交通資訊
漁業政策
重大政策
重要措施及成果
大事紀
遠洋漁業管理專區
訊息公告
公告資訊
就業資訊
航安資訊
檢驗專區
外銷登錄名單
封溪護魚
全國漁港垂釣資訊
漁業新聞
新聞稿
漁業輿情
漁業法令
漁業法令綜合查詢
漁業法令
遠洋漁業法令
漁港法令
漁會法令
署務法令
法規命令草案預告
大陸船員管理法規
直轄市及縣市政府公告法令
雙向交流
常見問答集
漁產品食安專區
統計與出版品
漁業統計
出版品
政府資訊公開
法定預算
決算
支付或接受之補助
漁業署申請補(捐)助費用之相關辦法
政策宣導執行
會計報告
資料開放專區
性別平等專區
內部控制聲明書
前瞻基礎建設-全國水環境改善計畫專區
打擊非法與未報告及不受規範漁業專案小組
重要公共工程及施政計畫方案之成本效益分析報告
生態檢核專區
計畫評核專區
前瞻基礎建設
風險管理及危機處理作業專區
對政府機關、民間團體及個人補(捐)助管考結果
A-
A
A+
:::
首頁
訊息公告
封溪護魚
直轄市及縣(市)依漁業法公告河川禁漁(區)期(封溪護魚)資訊
直轄市及縣(市)依漁業法公告河川禁漁(區)期(封溪護魚)資訊
修改時間
114年05月06日
點閱率
17510
內容
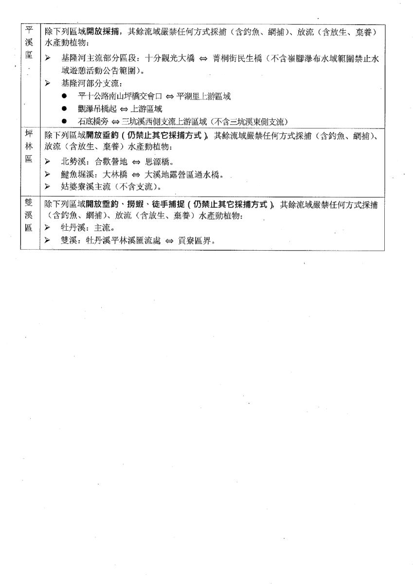
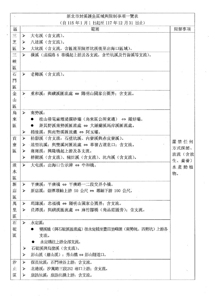
近期新增:南投縣政府公告「本縣埔里鎮成功里種瓜坑溪河川流域實施護溪禁漁及相關規定事項」
相關檔案
各地封溪護魚彙整檔(1140506) (38.11KB)
ODS
各地封溪護魚彙整檔(1140506) (322.38KB)
PDF
回上一頁
回列表
回頂部